
在著名学术期刊Journal of Hazardous Materials上发表题为“Single-cell atlases reveal leaf cell-type-specific regulation of metal transporters in the hyperaccumulator Sedum alfredii under cadmium stress”的研究型论文,由我校太阳集团2138网址,2138cc太阳集团官网入口刘杰教授团队完成。本团队的研究重点集中在受损环境的生态修复领域,涵盖污染土地的修复、新污染物的生态环境效应以及退化土地的恢复等方面。土壤重金属污染是当前全球面临的重大环境挑战之一。其中,镉(Cd)污染不仅影响农作物生长,降低产量,还可能通过食物链在人体内富集,严重威胁生态系统安全和人类健康。与传统修复方法相比,植物修复技术具有绿色环保、成本低廉等显著优势,而东南景天作为一种典型的重金属超积累植物,具有在叶片中积累大量镉而不表现出明显毒性症状的独特能力,在植物修复领域展现出巨大的应用潜力。
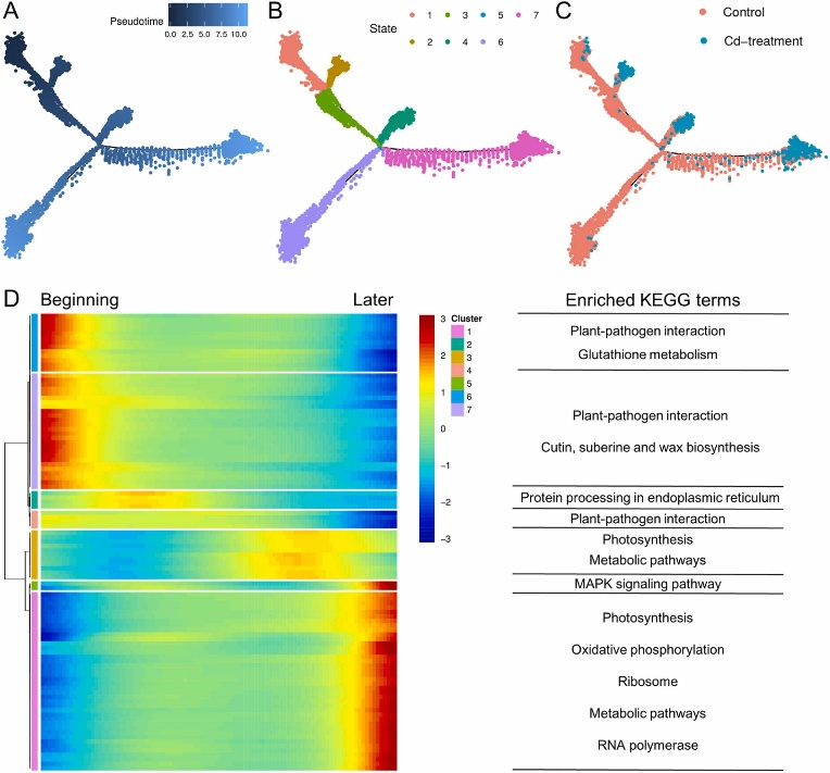
本研究运用PacBio Iso-Seq技术,成功构建了东南景天的首个全长转录组,为后续研究提供了高质量的参考序列。同时,进一步采用单细胞转录组测序技术(scRNA-seq),从12616个高质量单细胞中鉴定出七种细胞类型,构建了首个东南景天叶片单细胞图谱。基于上述构建的转录组和单细胞图谱,研究团队展开了深入分析,发现CAX5、COPT5、ZIP5等多种金属转运蛋白基因在不同细胞类型中表现出特异性表达。其中,表皮细胞、维管束细胞和韧皮部细胞中CAX5的表达显著上调,揭示了这些细胞在镉积累过程中的关键作用;维管束细胞中ZIP5的特异性表达,则为解析镉的转运机制提供了重要线索。此外,研究还首次阐明了镉胁迫对叶肉细胞和木质部细胞分化轨迹的影响,以及不同细胞类型基因共表达网络的动态变化规律。

该研究成果具有重要的理论价值和实践意义。在理论层面,首次从单细胞分辨率揭示了东南景天叶片响应镉胁迫的机制,为深入理解植物重金属耐受性和超积累机制提供了新的视角,推动了植物细胞生物学和逆境生理学理论的发展。在应用层面,研究鉴定出的关键金属转运蛋白基为基因工程提供了明确靶点,有望培育出更高效的镉超积累植物新品种,显著提升植物修复技术的实际应用效果。同时,研究成果还为优化现有植物修复策略、提高修复效率、降低修复成本提供了科学依据,对推动生态环境修复和可持续发展具有重要的实践价值。
未来,团队将继续围绕植物修复技术展开深入研究,进一步挖掘超积累植物的潜力,为解决土壤重金属污染问题贡献更多智慧和力量。
文章链接:https://www.sciencedirect.com/science/article/pii/S030438942402764X?via%3Dihub

图文摘要
(一审:项靖宇;二审:俞果;三审:黄亮亮)